随着开学日期临近,不少谱系家庭内心十分焦急,今年的招生政策怎么样?谱系娃上学有哪些方式?怎么报名?
教育部《残疾人教育条例》规定,目前,特殊需要学生上学主要有四种形式:
随班就读:残疾学生在普校和普通儿童一起接受教育。适用于轻度残疾儿童,通过评估如具备一定的社会适应能力和学习能力,每班1-2名残疾儿童少年,最多不超过3人。(随班就读相关文章:政策!国家出手了,谱系娃入读普校有捷径)
普校特教班:残疾学生较多的普通学校,设置专门的特教班,每班残疾儿童少年不超过9人。
特殊教育学校:义务教育阶段中、重度残疾儿童少年,以入读特殊教育学校为主;
送教上门:适龄残疾儿童少年不能到学校就读,需专人护理的,以送教上门方式实施义务教育,且送教对象的学籍列入所属普通学校或特殊学校统一管理。
根据《残疾人教育条例》、《第二期特殊教育提升计划(2017—2020年)》(教基〔2017〕6号)等,结合各地教育部门2022年招生政策文件,我们连打了数十个电话,整理了各省市最新的特殊需要儿童义务教育入学政策,希望能对特殊需要家庭有所帮助。
随班就读为主、普通学校特教班、特殊学校、送教上门。
注意
1.不能适应普通学校学习生活的智障、精神(自闭症)、肢体(脑瘫)类残疾儿童,凭户口簿、残疾证、儿童出生证、医院证明选报所在区域的特殊教育学校,由所在区的特殊教育指导中心组织专家团队评估后,根据评估结果确定儿童入学安置方式。
2.送教服务对象为:在残联部门登记(含未领残疾人证),经县(市、区)残疾人教育专家委员会会诊评估鉴定,当地教育行政部门认定无法在普通学校(包括特教班)和特教教育学校接受教育的6-17岁重度残疾儿童少年。除本地户籍外,也包括符合当地入学公办学校就读政策的非户籍学生,也就是说。享受送教服务的学生不限户籍。
以2022年深圳市龙岗区义务教育阶段,新生申请普通学校特教班为例。
6-15 周岁(2007 年 9 月 1 日至 2016 年 8 月 31 日期间出生);
精神(自闭症)、智力障碍、脑瘫等残疾儿童少年,以残疾证明及医院诊断证明为准(视障、听障类需前往特校);
无传染病及其它不适合集体教学的严重疾病、无严重自伤或攻击行为;
医院诊断证明:市级医院出具的相关鉴定证明,智力障碍学生必须持有智力残疾鉴定证明,包括智力评估和适应行为评估;自闭症学生须有自闭症行为评估。评估资料以近一年内为准。
居住材料:学位申请人父母或其他法定监护人在龙岗区范围内的产权证明,单独所有或共有且产权份额大于 50%;房屋租赁凭证或其他类住房证明;租赁信息或人口居住登记信息。
5 月 30 日至 6 月 6 日线上提交资料申请特殊教育学位;
填写《龙岗区特殊教育学校和区内普通学校附设特教班新生或插班生学位申请表》;
学位申请表和申请材料存于同一文件夹,标注为“姓名+申请年级+联系电话”,发送至指定邮箱。

来源:龙岗区教育局官网
《深圳经济特区实施<中华人民共和国残疾人保障法>办法》中规定,义务教育、高中教育的本市户籍残疾学生,在公立学校就读,免收其书杂费,校服费由政府予以补助;在民办学校就读的,书杂费、校服费由政府予以补助。
根据龙岗区特殊教育学校和普通学校附设特教班的招生计划,以及学位申请人的志愿与资料审核结果,参照龙岗区义务教育阶段相关招生政策,统筹安排学位。
信息来源:深圳市教育局网站、龙岗区教育局网站(龙岗区2022年特殊教育学校及特教班新生及插班生学位申请指南)、电话咨询。
2022年8月31日(含8月31日)前年满6周岁,残疾儿童因身体状况需延缓入学的,家长可向乡镇政府或县级教育部门提出申请。
非本市户籍适龄儿童按各区教育行政部门2022年小学招生政策进行报名。
注意:招生开始前,各级残联会将持证适龄儿童少年名册提供给当地教育部门,县级教育部门组织残疾人教育专家委员会,依据残疾儿童的身体身体状况、接受教育、适应普通学校学习能力等进行全面评估,根据评估结果安置入学,安置入学后不适应的残疾儿童,家长可重新提出评估。

来源:广州市教育局官网
2017年期,广州市义务教育、高中阶段特殊教育学校,义务教育学校、普通高中、中等职业学校特教班以及随班就读或送教上门,持有《残疾人证》的适龄残疾学生,实行免费教育。义务教育阶段免学杂费和课本费。
信息来源:广州市教育局官方网站、省教育厅等八部门《关于加强残疾儿童少年义务教育阶段随班就读工作的实施细则(试行)》(粤教基〔2020〕29号)文件、电话咨询。
随班就读、特殊教育学校、普通学校特教班、送教上门和远程教育
本市户籍适龄儿童年满6周岁(8月31日以前出生)均须参加学龄人口信息采集,免试就近入学。
本市户籍无房家庭适龄子女在非户籍所在区入学按有关规定办理。
非本市户籍持本人在京务工就业材料、在京实际住所居住材料、全家户口簿、北京市居住证,到居住地所在街道办事处或乡镇人民政府参加入学资格审核,通过后进入入学程序。
残疾儿童少年同等条件下在服务范围内就近就便优先入学。
根据本市户籍,本市户籍无房家庭、非本市户籍,入学流程有所区分,特殊学生和正常学生入学流程相同,如下图。


注意:所有入学学生都需要在北京市义务教育入学服务平台注册和信息采集,再根据各区安排的时间和程序办理。如家长与学校就残疾儿童的安置方式出现争议,由特教中心组织所属区残疾人教育专家委员会评估专家进行综合评估并出具安置建议。
“朝阳区义务教育阶段入学转学报名系统”中打印的“朝阳区小学入学适龄儿童建档材料核对预约单”;
全家户口簿(儿童本人页、户口首页、户主页、父母页);
免杂费、免教科书费、免住宿生的住宿费、免伙食费,补交通费、特殊学习用品费和校服费。
拟就读特殊教育学校、小学附设特教班申请流程,以2022年北京市朝阳区为例,如下图。

信息来源:北京市义务教育入学服务平台 (bjedu.cn)网站、电话咨询、北京市教育委员会官方网站。
普通学校就读后申报随班就读:适用于少数持残疾证、阳光宝宝卡、医学诊断证明的特殊学生,可在入学当年的 9 月份申请。
2015年9月1日-2016年8月31日出生,年满6周岁的儿童。
因身体状况等特殊原因不能当年度入学的,可向学校申请推迟一年入学;上一年度因身体状况等特殊原因未入学的,在已报备的前提下可向学校及区教育行政部门提出入学申请。
户籍地与居住地一致优先”和“区域内统筹安排”原则,免试就近招收学生。
按照本地段户籍、本市户籍在居住地登记就读、来沪人员随迁子女,提供相应证明材料。
以2022年上海市小学报名入学流程为例,如图所示。


上海市特殊学生教育评估中心,会对本市就读特殊学校、普通学校特教班的各类残障儿童开展专项教育评估。评估时间和流程由所在区域的特教中心与区教育局招生考试中心共同制定。
第一阶段:每年5月,由所在区招考中心汇总名单——区特教中心逐一与相应人员联系——(已进行过医学评估的,需提供评估报告,无医学评估,需面对面沟通)
第二阶段:6月——上海市教委指定医学评估机构等组成入学鉴定委员会,进行医学诊断、现场评估、综合鉴定并出具医学诊断报告;
第三阶段:徐汇区特教中心汇总入学鉴定委员会出具合适的入学方式,或要求缓读一年。
来源:由江苏省教育厅主管的省级期刊《现代特殊教育》2020年6月(总第386期)
义务教育阶段,免学杂费、课本和作业费、课外教育活动费、伙食费、住宿费。
信息来源:《现代特殊教育》2020年6月(总第386期),上海市人民政府网站、上海市教育委员会网站(sh.gov.cn),电话咨询。
随班就读:中轻度视力、听力、肢体(含脑瘫)、智力、言语、精神(孤独症)及多重等残疾儿童少年就近入学,或到指定的具备随班就读条件的普通学校接受义务教育;对于需要特别照顾的残疾学生,优先安排到有资源教室的普通学校就读。
特殊学校、送教上门、特教班(如:虎门的怀德小学2022年首次开设特教班)。
网络报名采集信息(2022年5月9日-5月18日)——志愿填报(6月1日-13日)——入学评估——新生录取。
教育评估小组根据新生入学评估情况,提出适合的入学安置方式,由东莞市教育局、市残联审批后,由录取学校发放《入学通知书》。
东莞市义务教育阶段学校统一招生平台
☞电脑版:https://zs.dg.cn
☞手机版:“东莞慧教育”微信公众号(订阅号) “东莞市教育局”微信公众号(服务号)、i莞家微信公众号、i莞家APP
新生入学报名表2份(东莞教育网下载报名表,网址:http://edu.dg.gov.cn/);
免收学杂费、课本资料费和住宿费(部分特殊教育学校可提供住宿)。
信息来源:东莞市人民政府网站、东莞市教育局网站、电话咨询。
普通学校:由教育事务指导中心安排就近入学或到本镇区融合教育工作较好的学校就读。
年满6周岁(2022年8月31日前)未曾入读小学的适龄儿童(本市户籍儿童因身体健康问需延缓入学的,家长可像所在镇街教育部门申请,批准后延缓一年入学);
本市户籍跨镇街居住工作满一年以上(需提供跨镇街工作居住、缴交社保、房产等证明文件)确需跨镇街入学的适龄儿童;
已签名的报名表、监护人身份证、户口本、近1年内医学诊断(包括相关检查和治疗报告)、残疾证(无残疾证可不提供);
以上资料扫描为PDF格式文件,以“学生姓名+身份证号”命名,发送至中山市特殊教育指导中心邮箱指定邮箱。
特殊教育指导中心将根据预留的电话号码联系家长,为孩子做特殊教育评估,为特殊儿童、少年提供在线教育评估服务及入学建议。
1.入学普通学校、特殊学校、公办或民办学校的学生,在“中山市新生信息登记系统”,填写相关信息。
2.登录网站(https://zstj.zsedu.net/parents),填写特殊教育学校新生报名登记表。
入学(转学)流程新生入学,或转学(普校就读、特校就读、送教上门三种方式之间转换),均需提前申请市特殊教育指导中心组织的特殊教育评估服务,根据评估结果,提供具体入学建议。
来源:中山市特殊教育指导中心官方公众号 2022年5月18日发布
信息来源:中山市特殊教育指导中心官方公众号、中山市教体政务网关于印发《中山市2022年义务教育学校招生入学工作指导意见》的通知(中教体通2022 80号)、电话咨询。
年满六周岁(2016年8月31日前出生,含8月31日),身体健康、有正常学习能力、具有本市户籍的适龄儿童;
经审批符合借读条件的非户籍适龄儿童。符合有关文件规定的优教服务对象适龄子女,按上级政策规定统筹安排学位。
1.个别区域的智障残疾儿童需直接与区属特殊教育学校联系入学。
2.公办小学优先招收户籍生,剩余学位安排借读生。户籍生按照“以实际居住地为依据,相对就近”的原则安排学位;政策性借读生按照相对就近原则统筹安排学位;普通借读生(积分入学)按照积分从高到低依次录取。
适龄儿童家长通过“禅城区人民政府门户网”—“禅城区2022年小学初中新生入学”—专栏登录“佛山市禅城区招生系统”报名(http://www.chancheng.gov.cn)
适龄儿童家长通过关注“禅城教育”微信公众号,进入“招生报名查询”专栏登录“佛山市禅城区招生系统”进行网上报名。
以佛山市2022年义务教育学校招生入学工作日程安排为基准,各区执行时间不一。如佛山市禅城区3月14日报名开启,顺德区6月7日报名开启,家长可咨询当地教育局,避免错过报名时间。
具有本市户籍,并在市外经教育行政部门审批的中小学校(含特殊教育学校)、幼儿园就读的残疾儿童少年实行15年免费教育。
信息来源:佛山市教育局网站,《佛山市教育局关于做好 2022 年义务教育 招生入学工作的通知》(佛山教基〔2022〕2 号),《佛山市关于进一步加快特殊教育事业发展实施意见的通知》(佛府办〔2011〕107号)文件。
国家、省市相关政策规定可在本市接受义务教育的儿童少年;
注意:非杭籍儿童上公办学校的,父母双方均需持有《浙江省居住证》,儿童本人的居住登记必须满半年,且在有效期内。
以2022年杭州市小学一年级入学报名日程为例,如下图。
本市户籍儿童:家庭户口本原件和复印件、父母双方身份证。集体户籍、拆迁过渡家庭儿童等特殊情况,根据各区、县(市)招生方案要求提交相应材料。
符合条件的流动人口随迁子女:家庭户口本和适龄儿童本人居住证的原件和复印件,父母双方身份证。申请在桐庐县、淳安县、建德市入学的流动人口随迁子女,请提交相应县(市)教育行政部门公告要求的材料。
根据国家、省市相关政策需在我市接受义务教育的其他儿童,除提供家庭户口本和父母双方身份证外,还需提供相应的证明材料。
特殊教育学校对义务教育阶段学生免收学费,对家庭生活困难的学生减免杂费。
信息来源:杭州市教育局官网,《杭州市教育局关于做好2022年义务教育阶段学校招生入学工作的通知》杭教基〔2022〕4号。
具有郑州市市区常住户口的适龄儿童,或父母一方持有郑州市市区居住证的进城务工人员随迁子女。
郑州市区常住户口的适龄儿童:户口簿、房屋所有权证、父母身份证、儿童预防接种证(不作为报名前置条件,入学提供即可)。
外来务工人员子女:郑州市居住证、父母一方与用人单位签订的劳动合同或工商行政部门颁发的营业执照、户籍所在地的户口簿、父母身份证、儿童预防接种证。
线上报名:8月7日8:00—8月8日,登录郑好办APP“教育一件事”,填写上传相关资料。
现场报名:8月21日—8月22日,线上报名成功的无需线下报名。
信息来源:河南省教育厅官网、《河南省教育厅关于做好2022年义务教育招生入学工作的通知》(教基〔2022〕109号)文件、电话咨询。
年满六周岁(2015年9月1日至2016年8月31日出生)的适龄儿童;
适龄儿童因身体等原因延缓入学的,父母应当年向学校提出申请,并提供二级以上医疗机构出具的病历材料,由区教育局审核;
残疾儿童入学年龄可视不同情况放宽到7周岁或8周岁。
1.区内适龄儿童入学,户口应随父母(法定监护人)在同一户籍,且户籍与实际常住地、房屋产权证三者一致;
2.每套住房六年内只安排一名适龄儿童在施教区小学正常就读(符合国家生育政策的除外)
3.其他在所属区内常住,持有相应证明材料的适龄儿童。
各区陆续从5月27日起开始,具体时间不一,可查询所属区教育局网站。
信息来源:南京市教育局官网、南京市教育局《关于做好2022年义务教育招生入学工作的通知》(宁教〔2022〕4号)文件等、电话咨询。
公办小学:2022年8月31日(含)前年满六周岁的各区对应户籍适龄儿童、符合条件的随迁子女及其他符合政策的适龄儿童。
民办小学:2022年8月31日(含)前年满六周岁,符合民办小学招生简章中招生范围的适龄儿童。
因身体原因需延缓一年就读的适龄儿童,家长可在5月9日—20日登录“成都市义务教育招生入学服务平台”进行信息采集,5月30日—6月2日向适龄儿童户籍所在地指定入学报名登记点提交缓入学申请并附相关印证材料,批准后方可缓学。
公办学校实行按户籍划片入学或多校划片电脑随机录取入学;
民办学校,优先满足本区户籍适龄儿童少年、符合条件的随迁子女及其他符合政策的适龄儿童少年入学需求。经区教育局和市教育局同意后,可招收本市户籍及其他符合政策的适龄儿童少年。
注意:部分区域实行就读所示区内学校的户籍儿童落户须满一年,如2023年就读成都市锦江区龙王庙正街小学、成都师范附属小学学道校区、成都市盐道街小学盐道校区的户籍适龄儿童,须于2022年8月31日(含)前落户,在2022年8月31日后落户的,由区教育局统筹安排入学。
适龄残疾儿童少年入学进行需进行教育安置评估,以成都高新区2022年适龄残疾儿童少年教育安置评估为例。
评估对象:本区户籍,2022年秋季年龄在6—15周岁,特殊需要儿童及需要转介的特殊需要学生(包括唐氏综合征、脑瘫、孤独症谱系障碍等)。
1.《成都高新区2022年适龄残疾儿童少年教育安置评估申请表》2份;
4.符合相关政策入学的义务教育通知书(高新区户籍的不需提供);
5.近期医学鉴定(包括疾病诊断书、韦氏智商等医院盖章的测试报告等)复印件3份。
申请时间:2022年5月16日-27日。
申请地点:成都高新区政务服务中心(益州大道中段999号)二楼社会发展和社会事务类综合窗口。
申请材料审核通过后,由成都高新区残疾人教育专家委员会对申请对象进行评估,并出具教育安置建议。具体评估时间及评估地点由成都高新区教育部门电话或短信另行通知。
信息来源:成都残联官方网站、成都高新区教育文化和卫生健康局、成都市教育局官网。
当地有正式户口(户主为父亲或母亲、房卡或房产证户主为父亲或母亲);
年满6周岁的适龄儿童(2002年9月1日-2003年8月31日时段出生);
民办小学招生按照有关规定进行,原则上不招收父母暂住在本区以外的学生;
年满6周岁因疾病或智力等特殊原因而丧失学习能力、欲暂缓入学或免予入学的,须持有区级或市级以上(含市级)医疗机构出具的证明,并向服务区小学办理相应手续。其中江东、江北两区必须报区教育局审批。
户口本:户主页、父亲页、母亲页、孩子页。如果孩子与父母不在同一本户口本上,则每本的户主页均需复印,并能在材料中看出亲子关系;
房屋产权证(商品房还需提供土地证、契证)或不动产权证;
有房产但未落户,还需提供《不动产登记信息查询记录》(“浙里办”APP,搜索“不动产权属证明网上查询”,点击在线办理,实名认证后下载并打印。);
其他证明材料:如果户口本是父亲(母亲)与孩子的,房产证是母亲(父亲)单独所有,需要提供婚姻关系证明。
户籍生:指户籍在本校学区范围的适龄儿童少年。原则上户口簿取得有效期在2021年12月31日之前。
房产生:指户籍不在本校学区范围,家庭住宅房产(是指70年产权的住宅房产,以下简称“房产”)在本区范围的适龄儿童少年。原则上房产证(不动产证)取得有效期在2021年12月31日之前(以房产证或拆迁协议为准,购房合同不予认可)。
为方便家长接送,对多子女家庭,2022年宁波市义务教育政策有三点变化:
1.家长可提出申请,原则上将二孩、三孩安排在兄(姐)同一所学校就读。
2.民办学校有空额学位的,在未被任何民办学校录取的有意向的各类优抚优待对象子女和已有兄(姐)在读的二孩、三孩中进行补录。
3.民办学校招生时,允许家长申请双胞胎、多胞胎捆绑为一个单位进行随机派位。
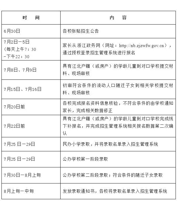
《宁波市教育局关于做好2022年义务教育阶段学校招生入学工作的指导意见》(甬教基〔2022〕20号)文件中,指导统一招生时间为5月13日-17日,各区实际执行时间不一,以宁波市江北区为例:
根据《宁波市残疾儿童入学评估与安置工作实施方案》,拟入学的残疾儿童需进行评估。
以2022年宁波市镇海区特殊儿童入学评估与安置为例,具体评估为:
集体评估:小组集体评估中测评教师组织学生进行短时间教学模拟活动,专家组对学生的指令听从、集体互动。
综合评估:综合评估中测评教师与学生进行认知、粗大动作、精细动作、语言沟通、生活自理等各大领域的一对一测试操作。
家长访谈:专家与家长进行谈话,通过访谈了解学生的基本情况、主要问题以及日后的发展期望。
评估鉴定后,专家小组根据评估儿童的综合表现提出合适的教育安置建议,依据学生自身发展情况给予个别化的教育建议和医疗康复建议。
信息来源:宁波市教育局官网,《宁波市教育局关于做好2022年义务教育阶段学校招生入学工作的指导意见》(甬教基〔2022〕20号),《宁波市残疾儿童入学评估与安置工作实施方案》文件等。
随班就读:6-14周岁三类残疾(智残、体残、肢残)儿童、少年;送教上门、特殊学校。
2016年8月31日以前(含8月31日)出生的儿童;
因身体健康等原因确需缓学的适龄儿童、少年,家长可向区教育局提出申请,获批准后方可缓学。
户籍和房产证不一致的,由户籍所在地区教育局统筹安排入学;特殊情况由区教育局组织有关部门甄别认定后处理。
户籍迁出原地:提供相关材料,如拆迁协议、房产证、租房协议等。
非本市户籍人员随迁子女:4月30日前(各区实际执行时间有所差异,具体可咨询居住登记地教育部门),市居住证(需提前办理)、劳动合同(或者经营许可证)等能表明有合法稳定就业的材料,按居住证所在区的要求登记,由区教育局统筹安排入学。
按照《中共中央国务院关于优化生育政策促进人口长期均衡发展的决定》中“一对夫妻可以生育三个子女”的政策,在第一个孩子非择校入学的前提下,家长可申请,将三个孩子安排在同一所公办学校就读。
各区报名时间参考武汉市2022年义务教育阶段新生入学日常安排,按照以往惯例,部分区四五月份启动报名登记工作,建议家长们可咨询所在地区的教育部门。
特殊情况:特殊教育学校学生到普通学校随班就读,或普通学校随班就读学生到特殊教育学校就读的学生,学籍可保留在原校,也可转学。
小学一年级年龄截止日期以2022年8月31日满六周岁为准;三类残疾儿童根据实际情况可适当放宽。
长沙市2022年新生生源分为五类:有户有房、有户无房、有房无户、有户无房、无户无房。
各类生源均需提供的材料有:户口本、身份证;有房生源需补充房产证件证明;无户无房需增加至少一年(最迟期限在入学当年8月31日以前满一年)的社保证明、居住证明。
若房产证被抵押,或未办理房产证,可上传房产证复印件、购房合同原件照。非住宅性质的房产不能作为入学依据。
相同学区内,按照按有户有房、有户无房(第一类)、有房无户、有户无房(第二类)、无户无房的生源顺序依次录取。
家长在当年报名时间内(一般在4月初,具体请关注官方通知)登录“长沙市中小学入学报名系统”,使用个人手机号注册报名。
登录网址:http://rxbm.csedu.gov.cn/;
现场审核一般在5-7月,具体时间根据各区教育局统一安排。
信息来源:长沙市教育局网站,《关于进一步规范普通中小学招生入学工作的实施意见》、长沙市人民政府办公厅《关于进一步加强普通中小学招生入学管理工作的通知》(长政办发〔2022〕21号)文件等。
随班就读:随班就读的残障学生将获得普通学生、随班就读学生的“双重学籍”管理,其学籍在随班就读的学校,其档案由学籍所在校和市、区特殊教育中心同时备案。每个学生还拥有一个成长记录袋,档案材料将严格保密。
年满6周岁的儿童(2014年9月1日-2015年8月31日出生)。
适龄儿童确因身体原因需要延缓入学,家长可提出申请,并提供二级以上医疗机构出具的身体状况证明。
注:申请民办学校的,家长可申请将双胎子女捆绑为一个单位进行摇号。
提供:户口簿和合法固定住所的产权证(或其他相关材料)、婴儿出生证、预防接种证。
具有本市户籍(含集体户口)但无合法固定住所的,由教育部门统筹入学。
提供:户口簿、婴儿出生证、预防接种证以及实际居住的相关材料。若父母为集体户口,还须提供申报集体户口材料(如劳动合同等)及社保证明。
无合法固定住所的流动人口,随迁子女入读公办学校的,根据各区所辖镇人民政府(街道办事处)发放的入学准入卡和入学告知书,到指定学校报名。
提供:居民身份证、婴儿出生证、居住证原件、户口簿或家庭关系情况相关材料、预防接种证等。
以江苏省教育局发布的公办学校招生日程为基准,各区具体执行时间有所差异,具体可咨询区所属教育部门。
信息来源:苏州市教育局官网。
几点说明
1.根据我们电话咨询了解,大部分省市特殊需要儿童与普通学生入学报名流程差异不大,如家长有特殊需要的,可以在报名时做好备注,教育管理中心会和家长联系,沟通后续入学时宜。
2.关于残疾证:并不是入学必须条件,有些城市规定,持有残疾证的学生可以任意选择四种入学方式,无残疾证只可办理随班就读。
3.最后,关于入学的详细信息,家长可查询居住地教育部门网站、官方微信公众号、向官方教育部门打电话咨询、辖区学校咨询、以及老家长请教等。你所在的城市有哪些政策要求?具体执行如何呢?欢迎在评论区留言。